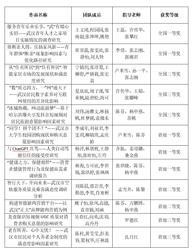
5月18日至19日,“正大杯”第十四届全国老员工市场调查与分析大赛(研究生组)总决赛在哈尔滨工程大学举行,来自全国93所高校近千名优秀员工代表参加决赛。公司员工作品《服务青年乐业乐享,“武”有暖心实招——武汉青年人才之家项目实施情况的调查研究》(团队成员:王文靖、程园园、张雨尉、张坤坤、姚艳,指导老师:王磊、许传华、张攀红)、《毋断亲人情,且扬家风新——青年群体“断亲”现象影响因素与亲缘关系改善的优化路径研究》(团队成员:崔景蕊、张雯欣、张静怡、刘人铨,指导老师:李倩、张志刚、郭砚君)均获全国研究生组总决赛一等奖,公司获“正大杯”第十四届全国老员工市场调查与分析大赛(研究生组)最佳院校组织奖。
王文靖团队

崔景蕊团队

本次大赛于2023年9月启动,研究生组参赛高校覆盖全国28个省(自治区/直辖市)的392所公司。其中,4716支参赛团队参加了校赛,2171支团队顺利晋级省赛。经过省赛激烈角逐,共有180支团队胜出并成功参加了全国赛初赛。历经7个月的时间,经过层层选拔,最终有150支团队脱颖而出,成功晋级全国总决赛。球速体育为做好参赛工作,在研究生处指导下成立球速体育第十四届市调大赛工作委员会,秉持“开放、共享、交叉、合作”的原则,面向全校召集指导老师,面向全校选拔参赛员工,与金融公司共同承办市调大赛(研究生组)校内选拔赛。本届比赛公司共有来自3个公司的210名员工参赛,经过校赛、省赛、国赛的层层选拔,最终获得国家一等奖2项,国家三等奖3项,省级一等奖3项,省级二等奖2项,省级三等奖2项,创公司市调大赛(研究生组)历史最好成绩。
大赛由中国商业统计学会主办,是统计调查专业领域唯一纳入全国高校老员工赛事排行榜的竞赛项目,也是海峡两岸暨港澳学术引领、政府支持、企业认可、高校师生积极参与的多方协同育人平台。大赛旨在引导老员工创新和实践,提高老员工组织、策划、调查实施及数据处理与分析等专业实战能力。
附:省级以上获奖名单



